International Trade

關鍵詞:國際貿(mao)易(yi)(yi)教學(xue)系統 國際貿(mao)易(yi)(yi)實訓教學(xue)軟件 國際貿(mao)易(yi)(yi)實訓教學(xue)平臺 國際貿(mao)易(yi)(yi)實訓室解決方案
思沃國際貿易模擬實訓系統通過歸納和總結整個國際貿易的流程和慣例,在互聯網上建立幾近真實的國際貿易環境,直接切入不同當事人所面對的不同工作。本教學軟件幫助學生或者培訓對象把握整個業務過程,通過不同當事人角色的扮演(出口商、進口商、生產商(工廠)、進口銀行、出口銀行、保險公司、商檢局、海關、外匯管理局、貨代、國稅局)充分掌握各種業務技巧,熟悉和體會客戶、生廠商、銀行和政府機構的互動關系,真正了解國際貿易的物流、資金流和業務流的運作方式。本公司為了更好滿足高校的教學需求,會根據需求提供國際貿易實訓室解決方案。國際(ji)貿(mao)易綜合(he)(he)實(shi)訓系統適用于普(pu)通高等(deng)院校國際(ji)貿(mao)易專業(ye)以(yi)(yi)及開設《國際(ji)貿(mao)易實(shi)務》課(ke)程的相(xiang)關專業(ye)。國際(ji)貿(mao)易綜合(he)(he)實(shi)訓系統是以(yi)(yi)國際(ji)貿(mao)易實(shi)務課(ke)程為(wei)基(ji)礎,以(yi)(yi)現(xian)(xian)實(shi)中的實(shi)際(ji)操作(zuo)為(wei)依據,并在多位一線老師的指(zhi)導下(xia)設計而成。軟件具(ju)有模擬現(xian)(xian)實(shi)性強,涵蓋面廣的特(te)點。
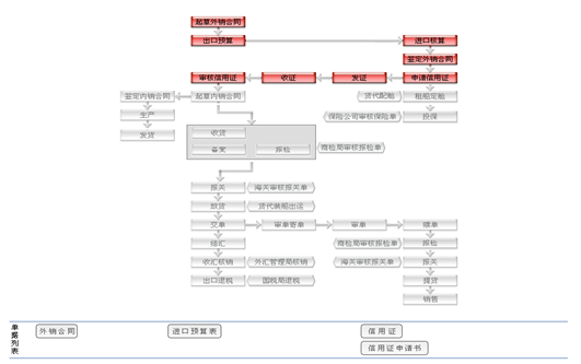
學生在軟件中可仿真模擬進、出口公司(si)進行國際貿易(yi)(yi)交(jiao)易(yi)(yi),貿易(yi)(yi)磋商、簽(qian)訂(ding)合同、進出口許可證申(shen)請(qing)、產(chan)地證明、審證改證、開(kai)具商業(ye)發票(piao)、貨(huo)物(wu)托運、商品投保、報(bao)關(guan)、報(bao)驗、制單結匯、審單付匯、業(ye)務善后、發送單證等環節可得到(dao)充分的(de)鍛煉(lian)和運用(yong)。
系(xi)統(tong)模擬(ni)了國際貿(mao)易業務(wu)涉及的(de)多(duo)種機構(商檢(jian)局(ju)、海關、外匯管理(li)局(ju)、國稅局(ju)等)的(de)功能,學生通過軟件(jian)的(de)實訓,可(ke)以(yi)了解(jie)不同(tong)機構在國際貿(mao)易業務(wu)流程中的(de)作用
1、主(zhu)要業務流程:
CIF+L/C,CIF+/D/A,CIF+D/P,CIF+T/T Before shipment CIF+T/T After shipment FOB+L/C,FOB+/D/A,FOB+D/P,FOB+T/T Before shipment FOB+T/T After shipment CFR+L/C,CFR+/D/A,CFR+D/P,CFR+T/T Before shipment CFR+T/T After shipment 2、國際貿易與貿易平臺:
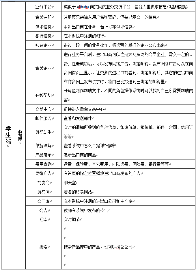
類似于alibaba商貿網(wang)的業(ye)務交(jiao)流(liu)平臺(tai)。包含大量供(gong)求(qiu)信息(xi)和基礎數據 ,進(jin)口(kou)商與出(chu)口(kou)商在平臺(tai)發生交(jiao)互,能很快(kuai)地熟練運用進(jin)出(chu)口(kou)的成本核算(suan)、詢盤、報盤、還(huan)盤等各(ge)種基本技(ji)巧(qiao)。 3、國際貿易(yi)與角色扮演:
出(chu)口商、進口商、生產商(工(gong)廠(chang))、進口銀(yin)行(xing)、出(chu)口銀(yin)行(xing)、保險公司(si)、商檢(jian)局、海關、外匯管(guan)理局、貨(huo)代(dai)、國(guo)稅(shui)局
4、國際貿易與(yu)外貿考試
(報關員(yuan)、報檢員(yuan)、單(dan)證員(yuan)、跟單(dan)員(yuan)、國際商(shang)務師(shi)、貨運代理(li)、外銷(xiao)員(yuan)、物流(liu)師(shi)、政(zheng)策(ce)法規)
考試(shi)系(xi)統(tong)同時適用于局域(yu)網和 Internet,實(shi)現網上考試(shi)、作業、練習、成績排行等(deng)功能(neng),并能(neng)夠實(shi)現答卷保存、自動判分(fen)、成績查詢和分(fen)析等(deng)功能(neng)。自動評(ping)分(fen):對標準化試(shi)題、填空題、單據題,系(xi)統(tong)將自動評(ping)分(fen),考試(shi)結束(shu)即可(ke)獲(huo)得成績。
5、國(guo)際貿易(yi)與實驗設置(zhi)
教師(shi)為參加實(shi)(shi)習的學(xue)生分(fen)(fen)配角色,設定(ding)(ding)實(shi)(shi)習評分(fen)(fen)標準、實(shi)(shi)時監控學(xue)生的操(cao)作,并且對(dui)于模(mo)擬(ni)貿易中(zhong)發(fa)生的糾紛進(jin)行(xing)仲裁,最(zui)終利(li)用(yong)評分(fen)(fen)系統對(dui)學(xue)生的實(shi)(shi)習成(cheng)(cheng)果給予評定(ding)(ding),教師(shi)通過在(zai)(zai)網站發(fa)布新聞、調(diao)(diao)(diao)整商品(pin)成(cheng)(cheng)本和(he)價格(ge)、調(diao)(diao)(diao)整匯(hui)率(lv)、業務(wu)費(fei)(fei)用(yong)、海運(yun)費(fei)(fei)、保(bao)險(xian)費(fei)(fei)率(lv)及突發(fa)事件的發(fa)生概(gai)率(lv)等方(fang)式對(dui)國際貿易環境(jing)實(shi)(shi)施(shi)宏觀(guan)調(diao)(diao)(diao)控,讓學(xue)生在(zai)(zai)實(shi)(shi)習中(zhong)充分(fen)(fen)發(fa)揮主觀(guan)能動性
6、國際(ji)貿易與在線(xian)跟蹤(zong)
在線跟蹤(zong)模塊(kuai)主要記(ji)錄(lu)了(le)該教師下所(suo)有學生(sheng)操作案例的記(ji)錄(lu)。教師可以查(cha)看到扮演任(ren)何角色的每(mei)(mei)個(ge)學生(sheng)每(mei)(mei)一個(ge)交易操作
貿易平臺
類似(si)于alibaba商貿網的業務交流平臺。包含大量供求信息和基礎數據 。
進口(kou)商與出口(kou)商在平臺發生交互
出口商
個人(ren)設(she)置(zhi): 修改和完善個人(ren)資料。
財務管理: 體現了出口商(shang)的財務狀況(kuang),包(bao)括注冊資(zi)金、當前(qian)資(zi)金的余額、商(shang)品折算、銀行貸款以及實際的利潤
貿易助(zhu)手: 出口商操作業(ye)務的(de)過程中實時的(de)提(ti)醒(xing)如(ru):新郵件,對方發來(lai)的(de)合(he)同(tong)銀(yin)行信(xin)用證(zheng)通知(zhi),銀(yin)行的(de)到款通知(zhi)等信(xin)息。
庫(ku)存(cun)管理: 查(cha)看自己的庫(ku)存(cun)情(qing)況。
業務辦(ban)(ban)理: 系(xi)統提供一個業務辦(ban)(ban)理的(de)平臺,形象的(de)體(ti)現各個政(zheng)府(fu)部門及在政(zheng)府(fu)部門所能辦(ban)(ban)理的(de)業務,以最大(da)限度的(de)模擬(ni)進口商在這(zhe)些部門之(zhi)間辦(ban)(ban)理進口業務,
客(ke)戶管理(li): 一切與該出口商有過聯系(xi)的客(ke)戶都會被(bei)系(xi)統收(shou)錄到客(ke)戶列表中,分機(ji)會和客(ke)戶兩(liang)類
我的工作(zuo): 起(qi)草外銷合同(tong)(新建外銷合同(tong),狀(zhuang)態為0,“未發送”)管理外銷合同(tong)外銷合同(tong)記錄(列(lie)出已完成合同(tong)列(lie)表(biao))出口(kou)核算 起(qi)草內(nei)銷合同(tong)。
與(yu)出口商配合(he)的其它(ta)角色
進口商: 發送(song)合(he)同,改證通知,寄單(T/T),發送(song)裝船通知。
出口地(di)銀行:信用證通知書,交單,結匯(hui),代款,還貸(dai) 供應商:起草(cao)內銷合(he)同(tong),收貨
保險公司:投(tou)保,索賠
貨(huo)代(dai)公司(si):定艙,放貨(huo)
商檢局:報檢
外(wai)匯管理局:備案,核消
海關:報關
國稅局:退稅
業務流程:CIF+L/C,CIF+/D/A,CIF+D/P,CIF+T/T Before shipment CIF+T/T After shipment FOB+L/C,FOB+/D/A,FOB+D/P,FOB+T/T Before shipment FOB+T/T After shipment CFR+L/C,CFR+/D/A,CFR+D/P,CFR+T/T Before shipment CFR+T/T After shipment
業務流程:在這里(li)填(tian)寫和查看所需要(yao)的單據(ju)。直(zhi)接可在流程圖中表現。查看的單據(ju)分(fen)填(tian)寫的單據(ju)和收到的單據(ju)
填寫的: 外銷(xiao)合同、出(chu)口(kou)(kou)預(yu)算表、商為(wei)發票、裝箱單(dan)、匯票、內(nei)銷(xiao)合同保險單(dan)、訂艙委托書、報(bao)檢(jian)單(dan)、出(chu)口(kou)(kou)收匯核銷(xiao)單(dan)、報(bao)關單(dan)、一(yi)般(ban)產(chan)地證、普惠(hui)制產(chan)地證
收(shou)到的:信用證、配(pei)艙(cang)回單(dan)、通關單(dan)、提(ti)單(dan)管理內銷合同 內銷合同記錄信用證通知書(shu) 信用證 修改(gai)信用證。
出口地銀行
企(qi)業資料 :登錄(lu)到出口銀行(xing)的默認頁面就是該出口銀行(xing)的詳細資料
貸(dai)款管理(li): 貸(dai)款管理(li)是管理(li)從進口地銀(yin)行轉入的貸(dai)款,等待出口商前(qian)來(lai)結匯
信用證(zheng)管理(li)(li) :信用證(zheng)管理(li)(li)是(shi)管理(li)(li)進口商通過進口地銀(yin)行和(he)出口地銀(yin)行發送給出口商的信用證(zheng)。包括(kuo)收證(zheng)和(he)通知兩個(ge)功能。
單(dan)證(zheng)管(guan)理(li):單(dan)證(zheng)管(guan)理(li)是管(guan)理(li)出口商通過出口地銀行和(he)進(jin)口地銀行發送給(gei)進(jin)口商的單(dan)據。包(bao)括審核單(dan)據和(he)寄(ji)單(dan)兩個(ge)功能
貸(dai)款:出口銀行(xing)的(de)貸(dai)款功能只提供(gong)給出口商(shang)和生(sheng)產商(shang),貸(dai)款根(gen)據金(jin)額大小收取一定(ding)的(de)利息
進(jin)口商

個人設置:修改和完善個人資(zi)料。
財務管理:記錄(lu)進口(kou)商在整個業務操作(zuo)過程中的(de)(de)所(suo)有費用(yong)。實時的(de)(de)統(tong)計(ji)進口(kou)商的(de)(de)當前資金(jin)(jin)狀(zhuang)況,可以清楚的(de)(de)掌握自己的(de)(de)注冊資金(jin)(jin)、當前資金(jin)(jin)、商品(pin)折算、銀行代款、利潤。
貿易助手: 在進口(kou)商操作(zuo)業(ye)務的過(guo)程中實時的提(ti)醒如:新郵件,未簽(qian)署合(he)同,出口(kou)商發(fa)來(lai)的改證(zheng)信息,贖單通知等信息。
庫存(cun)管理:查看自己(ji)的(de)庫存(cun)情(qing)況。
客戶(hu)管理:客戶(hu)管理進口公(gong)司用(yong)來管理有業務往來的(de)出口公(gong)司及相關的(de)業務信息(xi)。
我的工作:進口核算、管理合同(tong)(合同(tong)列(lie)表,列(lie)出狀態為1,2,3,4的外(wai)銷合同(tong)記錄(lu)(lu)。“需要確認”,“修改未發(fa)送(song)”,“等待賣方(fang)簽署”,“履約(yue)中”)、合同(tong)記錄(lu)(lu)(列(lie)出已(yi)完(wan)成的合同(tong)列(lie)表)、查(cha)看(kan)(kan)信用證、查(cha)看(kan)(kan)改證通(tong)知、商(shang)品銷售。
與進口商配合(he)的角色
進口地銀行:
信(xin)用證(zheng)記錄,申請信(xin)用證(zheng),改證(zheng),贖單,貸(dai)款,還貸(dai),電匯,承兌
保險公司:投保,索賠
貨(huo)代公司:訂艙,提(ti)貨(huo)
商檢局:報檢
海關:報關
業務流程:CIF+L/C,CIF+/D/A,CIF+D/P,CIF+T/T Before shipment CIF+T/T After shipment FOB+L/C,FOB+/D/A,FOB+D/P,FOB+T/T Before shipment FOB+T/T After shipment CFR+L/C,CFR+/D/A,CFR+D/P,CFR+T/T Before shipment CFR+T/T After shipment
業務流程: 在這里(li)填寫(xie)和查看(kan)所(suo)需要的(de)單(dan)據。直接可在流程圖中表現。查看(kan)的(de)單(dan)據分填寫(xie)的(de)單(dan)據和收到(dao)的(de)單(dan)據。
填寫(xie)的: 進口預(yu)算(suan)表、信用證(zheng)申請書(shu)、保(bao)險(xian)單(dan)、訂艙委托書(shu)、報檢單(dan)、報關單(dan)
收到的:外(wai)銷合同、商業發票、裝箱單、提單、匯(hui)票、一(yi)般產地證、普(pu)惠制產地證
進口(kou)地(di)銀行
企(qi)業資(zi)料:登錄到(dao)進口銀行(xing)的(de)默認(ren)頁面就是(shi)該進口銀行(xing)的(de)詳細資(zi)料。
貸款(kuan)(kuan)管理:在L/C和D/P付款(kuan)(kuan)方式下(xia),進口(kou)商(shang)付款(kuan)(kuan)贖單后(hou)將貨款(kuan)(kuan)打(da)入(ru)進口(kou)地銀行,進口(kou)地
銀行(xing)將單(dan)據交給進口商之后(hou),再將收到的(de)貨款(kuan)及時轉帳(zhang)給出(chu)口地銀行(xing)。
信(xin)(xin)用(yong)證申(shen)(shen)請書(shu)管理:信(xin)(xin)用(yong)證申(shen)(shen)請書(shu)是指在(zai)L/C付款方式下,進口(kou)商要向進口(kou)地(di)銀申(shen)(shen)請信(xin)(xin)用(yong)證時所填寫的單(dan)據,在(zai)這里列(lie)出的是已(yi)經審核通過并已(yi)經發放了信(xin)(xin)用(yong)證的申(shen)(shen)請書(shu)。
信用(yong)證(zheng)(zheng)管理(li):信用(yong)證(zheng)(zheng)管理(li)包括開(kai)證(zheng)(zheng),發(fa)證(zheng)(zheng),改證(zheng)(zheng)三(san)個功能(neng)。開(kai)證(zheng)(zheng)是根據進口商提交的證(zheng)(zheng)用(yong)證(zheng)(zheng)申請書開(kai)立相(xiang)應的信用(yong)證(zheng)(zheng)
單(dan)證管(guan)理:在(zai)L/C、D/A、D/P三(san)種付(fu)款方(fang)式下,出口(kou)商(shang)要(yao)(yao)將進(jin)(jin)口(kou)商(shang)要(yao)(yao)求(qiu)(qiu)提交(jiao)的單(dan)據經出口(kou)地(di)銀行(xing)發送到(dao)進(jin)(jin)口(kou)地(di)銀行(xing),再由進(jin)(jin)口(kou)地(di)銀行(xing)照(zhao)要(yao)(yao)求(qiu)(qiu)將單(dan)據轉送到(dao)進(jin)(jin)口(kou)商(shang)
貸款(kuan):進口(kou)地銀行只處理進口(kou)商的貸款(kuan)申請和還款(kuan)操(cao)作。
生產商

輔助角色
1、保險(xian)(xian)公司(si)(si):分進口地保險(xian)(xian)公司(si)(si)和出口地保險(xian)(xian)公司(si)(si)
2、商檢局:進口地(di)商檢局和出(chu)口地(di)商檢局
3、海關:進口(kou)地(di)海關和出口(kou)地(di)海關
4、外匯管理局(ju):出(chu)口(kou)收匯核(he)銷單與進口(kou)付(fu)匯核(he)銷單
5、貨代:訂艙(cang)處理、裝船出運
6、國稅局:出口(kou)產(chan)品退(免(mian))稅
使學生熟悉和(he)(he)了解外貿(mao)實(shi)務的具體(ti)操作程序,從而(er)增強一(yi)些感性認(ren)識并從中進一(yi)步了解、鞏(gong)固(gu)和(he)(he)深化(hua)已(yi)學過的理論、方法,提高(gao)發現問(wen)題、分析問(wen)題和(he)(he)解決(jue)問(wen)題的能力。
學生在思沃商(shang)貿(mao)網上進行國(guo)際(ji)貨物(wu)買賣實務(wu)的(de)(de)(de)具(ju)體操(cao)作(zuo)(zuo),能(neng)很快(kuai)地熟(shu)練運(yun)用進出口的(de)(de)(de)成本(ben)核算、詢盤、報盤、還盤等(deng)各(ge)種基本(ben)技巧,熟(shu)悉國(guo)際(ji)貿(mao)易的(de)(de)(de)物(wu)流、資金流和業務(wu)流的(de)(de)(de)運(yun)作(zuo)(zuo)方式,體會國(guo)際(ji)貿(mao)易中不同(tong)當事人的(de)(de)(de)不同(tong)地位、面(mian)臨的(de)(de)(de)具(ju)體工作(zuo)(zuo)和互動關系
學會外貿公司(si)利用(yong)(yong)各種方式控(kong)制(zhi)成本以達(da)到(dao)利潤(run)最大化的思路,了解供求(qiu)平(ping)衡、競(jing)爭(zheng)等宏(hong)觀經濟現(xian)象(xiang),并且(qie)學會合理地利用(yong)(yong)。
教師(shi)通過在(zai)網站發(fa)布新聞、調整商品成本(ben)和(he)(he)價格、調整匯率、業(ye)務費用、海運費、保險費率及(ji)突發(fa)事(shi)件(jian)的發(fa)生(sheng)概率等方式對(dui)國(guo)際貿易環(huan)境實施宏觀調控,讓學生(sheng)在(zai)實習中充分發(fa)揮主觀能動性(xing),真正(zheng)掌握和(he)(he)吸收課堂中所學的知識,為(wei)將來(lai)步(bu)入工作崗位(wei)打下良好基礎










1、軟件運(yun)行環境:服(fu)務器:操作系(xi)(xi)統為Windows2003/ windows 7,后臺數據(ju)庫為SQL Server2005,IIS為5.0以上版(ban)(ban)本(ben) 客戶端:操作系(xi)(xi)統為Windows2000/2003/NT/XP ,IE為6.0或8.0版(ban)(ban)本(ben)、flash播放(fang)器版(ban)(ban)本(ben)9.0以上
2、在(zai)服(fu)(fu)務(wu)(wu)器(qi)上(shang)安裝(zhuang)本(ben)(ben)軟(ruan)件,用(yong)戶(hu)端(duan)可通過(guo)相連的(de)局(ju)域網或互聯 網訪問服(fu)(fu)務(wu)(wu)器(qi)應用(yong)本(ben)(ben)軟(ruan)件。系統基于B/S架構和(he).只(zhi)需安裝(zhuang)在(zai)服(fu)(fu)務(wu)(wu)器(qi)上(shang),客戶(hu)端(duan)訪問無限制。
3、簡(jian)捷高(gao)效的(de)三方管理界面,由管理員端(duan)系統、教師端(duan)系統、學生端(duan)系統組成.
4、思沃國(guo)(guo)際貿易實訓系(xi)統通過(guo)歸納和總結整(zheng)個國(guo)(guo)際貿易的(de)(de)(de)(de)流程和慣(guan)例,在(zai)互聯網上(shang)建立幾近(jin)真實的(de)(de)(de)(de)國(guo)(guo)際貿易環境,直(zhi)接切入不同當(dang)事人所面(mian)對的(de)(de)(de)(de)不同工作(zuo)。幫助學生(sheng)或者培訓對象(xiang)把握整(zheng)個業(ye)務(wu)過(guo)程,通過(guo)不同當(dang)事人角色的(de)(de)(de)(de)扮演(出口(kou)(kou)商(shang)(shang)、進口(kou)(kou)商(shang)(shang)、生(sheng)產商(shang)(shang)(工廠)、進口(kou)(kou)銀行(xing)、出口(kou)(kou)銀行(xing)、保險公司(si)、商(shang)(shang)檢(jian)局(ju)、海關(guan)、外(wai)匯管理局(ju)、貨代(dai)、國(guo)(guo)稅局(ju))充(chong)分掌(zhang)握各種業(ye)務(wu)技巧,熟悉和體會(hui)客戶、生(sheng)廠商(shang)(shang)、銀行(xing)和政府機構的(de)(de)(de)(de)互動關(guan)系(xi),真正了解(jie)國(guo)(guo)際貿易的(de)(de)(de)(de)物流、資金流和業(ye)務(wu)流的(de)(de)(de)(de)運作(zuo)方式
5、涵蓋以(yi)(yi)下(xia)各種方(fang)式的(de)進出口(kou)流(liu)程(cheng)實訓(xun):CIF/CIP、CFR/CPT、FOB/FCA方(fang)式;信用(yong)證、電匯(hui)、托(tuo)收以(yi)(yi)及(ji)(ji)混合方(fang)式;海運(yun)(yun)、空(kong)運(yun)(yun)以(yi)(yi)及(ji)(ji)海空(kong)聯(lian)運(yun)(yun);一般貿易(yi)、加工貿易(yi)等
主要業(ye)務(wu)流程:CIF+L/C,CIF+/D/A,CIF+D/P,CIF+T/T Before shipment CIF+T/T After shipment FOB+L/C,FOB+/D/A,FOB+D/P,FOB+T/T Before shipment FOB+T/T After shipment CFR+L/C,CFR+/D/A,CFR+D/P,CFR+T/T Before shipment CFR+T/T After shipment
6、學生在軟件中可(ke)(ke)仿真模擬(ni)進(jin)(jin)、出(chu)口(kou)公(gong)司進(jin)(jin)行國(guo)際貿易(yi)交(jiao)易(yi),貿易(yi)磋商(shang)、簽訂合同(tong)、進(jin)(jin)出(chu)口(kou)許可(ke)(ke)證(zheng)申請、產地證(zheng)明、審證(zheng)改證(zheng)、開具商(shang)業發票、貨(huo)物托(tuo)運、商(shang)品投保、報關、報驗、制(zhi)單結匯、審單付匯、業務善后、發送單證(zheng)等環節可(ke)(ke)得(de)到充分的鍛煉和運用。集(ji)成(cheng)類似于alibaba商(shang)貿網的業務交(jiao)流平(ping)臺(tai)。包含(han)大(da)量(liang)供(gong)求信息和基礎數據 ,進(jin)(jin)口(kou)商(shang)與出(chu)口(kou)商(shang)在平(ping)臺(tai)發生交(jiao)互(hu),能(neng)很快地熟(shu)練運用進(jin)(jin)出(chu)口(kou)的成(cheng)本核(he)算(suan)、詢盤、報盤、還(huan)盤等各種基本技巧
7、可以配置進(jin)口(kou)商(shang)(shang)、出(chu)口(kou)商(shang)(shang)、進(jin)口(kou)地(di)銀(yin)行(xing)、出(chu)口(kou)地(di)銀(yin)行(xing)、國稅局(ju)、海關(guan)、商(shang)(shang)檢局(ju)、保(bao)險(xian)公(gong)司(si)、貨(huo)代公(gong)司(si)、外匯管(guan)理局(ju)等相(xiang)關(guan)參數和(he)業(ye)務,在(zai)實訓過(guo)程中可以分組、分角色進(jin)行(xing)互(hu)動、交(jiao)互(hu)式訓練。角色扮演:出(chu)口(kou)商(shang)(shang)、進(jin)口(kou)商(shang)(shang)、生產商(shang)(shang)(工廠(chang))、進(jin)口(kou)銀(yin)行(xing)、出(chu)口(kou)銀(yin)行(xing)、保(bao)險(xian)公(gong)司(si)、商(shang)(shang)檢局(ju)、海關(guan)、外匯管(guan)理局(ju)、貨(huo)代、國稅局(ju)
8、教(jiao)師為參加實(shi)習(xi)的(de)學生分(fen)配角色,設定實(shi)習(xi)評分(fen)標準(zhun)、實(shi)時監控學生的(de)操作,并且對于(yu)模擬貿易(yi)(yi)中發生的(de)糾(jiu)紛(fen)進(jin)行仲裁(cai),最終利用評分(fen)系統對學生的(de)實(shi)習(xi)成(cheng)果給予評定,教(jiao)師通過(guo)在(zai)網站發布新聞、調(diao)整(zheng)商品(pin)成(cheng)本和(he)價格(ge)、調(diao)整(zheng)匯率、業務費(fei)用、海運費(fei)、保險費(fei)率及突發事件的(de)發生概率等方(fang)式對國際貿易(yi)(yi)環境實(shi)施宏(hong)觀調(diao)控,讓學生在(zai)實(shi)習(xi)中充(chong)分(fen)發揮主觀能動性
9、在線跟蹤模塊主要記錄了該教師(shi)下所有學(xue)生操作(zuo)案例的(de)(de)記錄。教師(shi)可以(yi)查看到扮演任何角(jiao)色(se)的(de)(de)每個(ge)學(xue)生每一(yi)個(ge)交易操作(zuo)。系統模擬了國際貿(mao)易業(ye)務涉及的(de)(de)多(duo)種(zhong)機(ji)構(商檢局、海(hai)關(guan)、外(wai)匯管理局、國稅(shui)局等)的(de)(de)功(gong)能,學(xue)生通(tong)過(guo)軟(ruan)件的(de)(de)實訓,可以(yi)了解不同機(ji)構在國際貿(mao)易業(ye)務流程中(zhong)的(de)(de)作(zuo)用