International Trade

關鍵詞(ci):外(wai)貿(mao)(mao)(mao)函(han)電(dian)實訓平(ping)臺(tai)(tai) 外(wai)貿(mao)(mao)(mao)函(han)電(dian)實訓教(jiao)學(xue)軟件 外(wai)貿(mao)(mao)(mao)函(han)電(dian)實訓教(jiao)學(xue)平(ping)臺(tai)(tai) 外(wai)貿(mao)(mao)(mao)函(han)電(dian)教(jiao)學(xue)系統
思(si)沃外貿(mao)函電(dian)實訓(xun)系(xi)統(案例版)主要是用于各大(da)中專(zhuan)院校(xiao)外經貿(mao)類專(zhuan)業或(huo)者(zhe)有外貿(mao)實際操作練習要求的專(zhuan)業使用。
本教學平臺軟件(jian)可以配合(he)國際(ji)貿易實(shi)務或(huo)者(zhe)進出口實(shi)務課(ke)程,在教學過程中同(tong)步(bu)進行上(shang)機(ji)操作實(shi)習。也可用作課(ke)堂教學完畢后(hou),讓學生進行整(zheng)體流(liu)程的上(shang)機(ji)操作實(shi)習。
整個平臺系統的(de)目(mu)標是建(jian)立一個國際貿易的(de)輔助教學系統,并能(neng)將國際貿易教學過(guo)程中所(suo)需要的(de)各實踐點進行較好的(de)體(ti)現。
國(guo)際貿易(yi)(yi)實務(wu)教(jiao)學(xue)(xue)的(de)核心內(nei)容是外貿過(guo)程(cheng)中(zhong)相(xiang)關函(han)電的(de)書(shu)寫(xie)和(he)各類單據的(de)填(tian)寫(xie)。為(wei)充分體(ti)現實踐教(jiao)學(xue)(xue)的(de)宗旨,系(xi)(xi)統(tong)采(cai)用(yong)了以案(an)例(li)教(jiao)學(xue)(xue)為(wei)核心的(de)教(jiao)學(xue)(xue)思(si)想。在(zai)系(xi)(xi)統(tong)中(zhong)建立多(duo)個不同的(de)案(an)例(li),讓學(xue)(xue)生在(zai)一(yi)個實際的(de)案(an)例(li)中(zhong)切身體(ti)會商品進(jin)(jin)出口交易(yi)(yi)的(de)全過(guo)程(cheng)。并(bing)可(ke)在(zai)系(xi)(xi)統(tong)的(de)控制和(he)引導下一(yi)步一(yi)步的(de)完(wan)成相(xiang)應的(de)案(an)例(li),并(bing)通過(guo)這樣的(de)實際操(cao)作(zuo)(zuo)使其全面、系(xi)(xi)統(tong)、規范地(di)(di)掌握從事(shi)進(jin)(jin)出口交易(yi)(yi)地(di)(di)主(zhu)要操(cao)作(zuo)(zuo)技能。
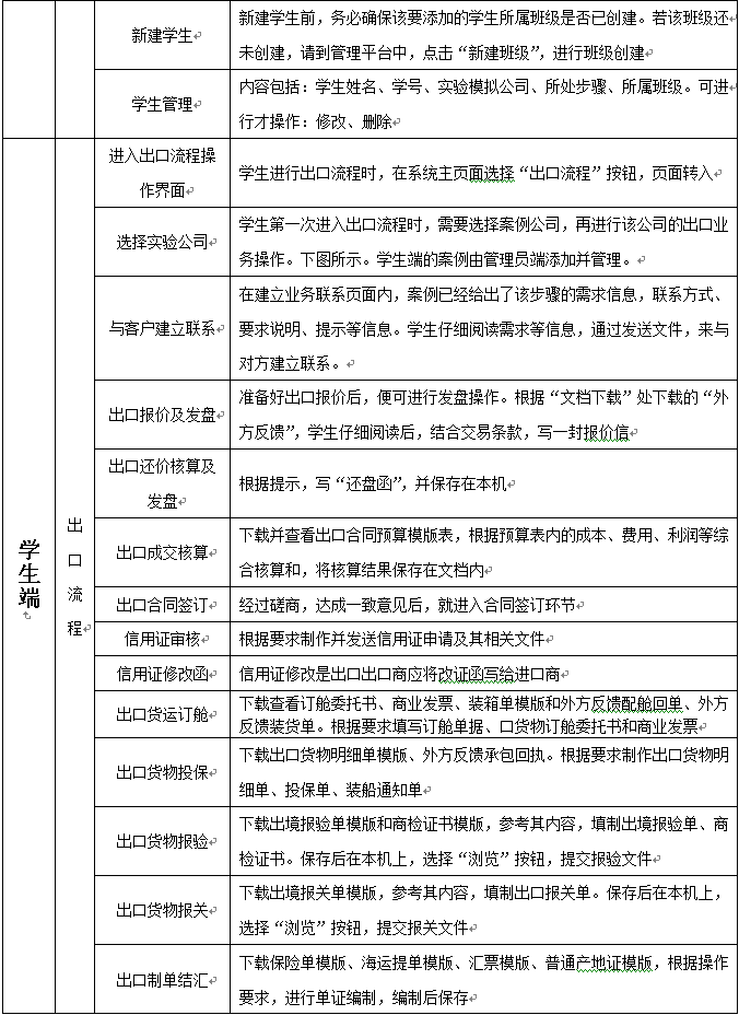
學生端




出口流程

進口流程

1.采用(yong)B/S架(jia)構(gou),在服務器(qi)上(shang)安(an)裝本軟件(jian)(jian),用(yong)戶端(duan)可通過相連(lian)的(de)局域網或互聯 網訪問服務器(qi)應用(yong)本軟件(jian)(jian)。本教學(xue)(xue)軟件(jian)(jian)不受時間空間的(de)影響(xiang),學(xue)(xue)生在寢室和(he)機房都可以來完成試驗。
2.權限(xian)分為管(guan)(guan)理員(yuan)、教師(shi)和學(xue)生,其中學(xue)生端在首頁以(yi)出口(kou)(kou)流(liu)程、進(jin)口(kou)(kou)流(liu)程、資費信息、幫助(zhu)、注冊等(deng)模(mo)塊顯(xian)示。教師(shi)通過兩個權限(xian)對用戶、實驗基礎(chu)數據、實驗進(jin)程等(deng)方面(mian)進(jin)行(xing)有效的(de)(de)管(guan)(guan)理。教師(shi)通過系統(tong)中的(de)(de)獨立端口(kou)(kou)對班(ban)級學(xue)生進(jin)行(xing)管(guan)(guan)理,可對學(xue)生所需實驗步驟進(jin)行(xing)分步開(kai)放操作(zuo)(zuo)權限(xian)。教師(shi)也(ye)可根據自(zi)己所總結的(de)(de)案例(li)或者典(dian)型的(de)(de)案例(li)在管(guan)(guan)理員(yuan)端口(kou)(kou)進(jin)行(xing)添加,操作(zuo)(zuo)簡單、方便。
3. 當實(shi)驗(yan)結束時,軟件將操作實(shi)踐的(de)(de)(de)記(ji)錄(lu)提供給教(jiao)師(shi)端進行批閱評分(fen),同(tong)學系統將自動統計(ji)分(fen)數,并提供成績查詢(xun)模塊,讓教(jiao)師(shi)了解學生(sheng)對業務(wu)和(he)單(dan)據的(de)(de)(de)掌握情況,以便(bian)調整教(jiao)學計(ji)劃。體(ti)現整個進出口貿易中完整的(de)(de)(de)流程(cheng)(cheng)和(he)步驟,包含將實(shi)際(ji)中常用(yong)的(de)(de)(de)函電和(he)單(dan)證類型。所(suo)有(you)(you)的(de)(de)(de)單(dan)證練(lian)習都備有(you)(you)單(dan)證模板(ban),用(yong)于學生(sheng)填寫,且所(suo)有(you)(you)的(de)(de)(de)練(lian)習模塊都備有(you)(you)取自實(shi)際(ji)外貿案例(li)過程(cheng)(cheng)中的(de)(de)(de)參考答案。
4.進口(kou)(kou)流(liu)程包含選擇實驗公司、與(yu)客戶建(jian)立聯(lian)系、出(chu)口(kou)(kou)報價(jia)及發盤、出(chu)口(kou)(kou)還(huan)價(jia)核算(suan)及發盤、出(chu)口(kou)(kou)成交核算(suan)、出(chu)口(kou)(kou)合同簽訂、信(xin)用(yong)證(zheng)審核、信(xin)用(yong)證(zheng)修改(gai)函(han)、出(chu)口(kou)(kou)貨運訂艙、出(chu)口(kou)(kou)貨物(wu)(wu)投保(bao)、出(chu)口(kou)(kou)貨物(wu)(wu)報檢、出(chu)口(kou)(kou)貨物(wu)(wu)報關、出(chu)口(kou)(kou)制單結匯和(he)(he)出(chu)口(kou)(kou)業(ye)(ye)務(wu)善后(hou)等內(nei)容。軟件內(nei)容注重(zhong)實務(wu)操作(zuo),它針對外貿(mao)業(ye)(ye)務(wu)的實踐性和(he)(he)適時性,通過各(ge)(ge)種案例加深對國際貿(mao)易各(ge)(ge)種慣例及法律法規、業(ye)(ye)務(wu)規范的理解和(he)(he)記憶。
5. 案(an)(an)(an)例(li)分析是為各教(jiao)學步驟添加具體(ti)的案(an)(an)(an)例(li)內(nei)容。在案(an)(an)(an)例(li)中,將以(yi)事實為依據,為學生(sheng)(sheng)講解外貿(mao)業務中各方面的注(zhu)意事項。內(nei)容鮮明(ming)、故事典(dian)型,更能起到增強記憶的效果。案(an)(an)(an)例(li)分析將提供大量實際案(an)(an)(an)例(li)信息,給學生(sheng)(sheng)閱讀(du)。以(yi)實際的例(li)子給學生(sheng)(sheng)帶來真實感。進(jin)口(kou)(kou)流程包含選擇實驗(yan)公司、與客戶建立(li)(li)聯(lian)系、進(jin)口(kou)(kou)還盤、進(jin)口(kou)(kou)成交、進(jin)口(kou)(kou)合同、對外開(kai)立(li)(li)信用(yong)證、進(jin)口(kou)(kou)貨物(wu)投(tou)保、進(jin)口(kou)(kou)貨物(wu)報檢、進(jin)口(kou)(kou)貨物(wu)報關和(he)進(jin)口(kou)(kou)匯(hui)付等內(nei)容。
6. 外貿(mao)(mao)常(chang)(chang)識(shi)(shi)(shi)包(bao)含(han)的(de)(de)內(nei)容廣(guang)泛,可以是業務操作(zuo)常(chang)(chang)識(shi)(shi)(shi),也(ye)可以是法(fa)律(lv)法(fa)規(gui)(gui)常(chang)(chang)識(shi)(shi)(shi)及(ji)一(yi)些(xie)專業性術語的(de)(de)解(jie)釋。目前,軟件中默認的(de)(de)外貿(mao)(mao)常(chang)(chang)識(shi)(shi)(shi)分(fen):相(xiang)關法(fa)律(lv)、法(fa)規(gui)(gui)、WTO專題(ti)、EDI專題(ti)、常(chang)(chang)用資源(yuan)類網站、相(xiang)關常(chang)(chang)識(shi)(shi)(shi)類知(zhi)識(shi)(shi)(shi)。各大類下又(you)包(bao)含(han)若干子(zi)(zi)類。各子(zi)(zi)類中包(bao)含(han)大量外貿(mao)(mao)知(zhi)識(shi)(shi)(shi)。提供知(zhi)識(shi)(shi)(shi)庫(ku)和幫助功能,知(zhi)識(shi)(shi)(shi)庫(ku)中的(de)(de)背景(jing)知(zhi)識(shi)(shi)(shi)可在管(guan)理員中的(de)(de)知(zhi)識(shi)(shi)(shi)庫(ku)管(guan)理中進行(xing)內(nei)容的(de)(de)添加和管(guan)理。
7.將實際(ji)中(zhong)外貿公司業務案(an)例(li)和教(jiao)學案(an)例(li)組合起來,設計多套完整(zheng)的案(an)例(li),引導學生進行理論知識的運用,讓學生對國(guo)際(ji)貿易過程中(zhong)的業務有立(li)體的認識和了(le)解。
8.為實驗準(zhun)備完整的費率(lv)查詢表(biao)(biao),包括(kuo)貨(huo)物等級表(biao)(biao)、海(hai)洋運價表(biao)(biao)、海(hai)關稅則表(biao)(biao)、匯率(lv)表(biao)(biao)。
9.提供知識(shi)(shi)庫,即“背景知識(shi)(shi)”,是(shi)由管(guan)(guan)理(li)員在(zai)管(guan)(guan)理(li)平臺的“管(guan)(guan)理(li)員管(guan)(guan)理(li)”下的“知識(shi)(shi)庫管(guan)(guan)理(li)”中進(jin)行知識(shi)(shi)庫內(nei)容的添(tian)加和管(guan)(guan)理(li)。如果要查看知識(shi)(shi)庫內(nei)容,可不需要登(deng)陸。在(zai)系統首(shou)頁(ye),點擊(ji)“出(chu)口流程”、“進(jin)口流程”或(huo)“咨詢信(xin)息”、“教師(shi)入口”等,都(dou)可打開(kai)知識(shi)(shi)庫的鏈節頁(ye)面。
10. 支(zhi)持多(duo)教師,多(duo)班(ban)級(ji)同(tong)時使用。
11. 系(xi)統提供(gong)的(de)(de)(de)(de)(de)單(dan)證(zheng)、流程等信息,都是從專業的(de)(de)(de)(de)(de)高度,采用先進(jin)的(de)(de)(de)(de)(de)計算機技術,與(yu)現(xian)實(shi)的(de)(de)(de)(de)(de)單(dan)證(zheng)模板及操(cao)作流程保持“零”距離差(cha)別。提供(gong)豐富的(de)(de)(de)(de)(de)函電和單(dan)證(zheng)練習(xi)。學生對整(zheng)個進(jin)出口貿(mao)(mao)易(yi)中(zhong)(zhong)完(wan)整(zheng)的(de)(de)(de)(de)(de)流程的(de)(de)(de)(de)(de)實(shi)際操(cao)練,其中(zhong)(zhong)所有(you)步(bu)驟中(zhong)(zhong)都設立對應的(de)(de)(de)(de)(de)函電和單(dan)證(zheng)練習(xi)。所有(you)的(de)(de)(de)(de)(de)單(dan)證(zheng)練習(xi)都備(bei)(bei)有(you)單(dan)證(zheng)模板,用于(yu)學生填寫,且所有(you)的(de)(de)(de)(de)(de)練習(xi)模塊都備(bei)(bei)有(you)取自實(shi)際外貿(mao)(mao)案例過(guo)程中(zhong)(zhong)的(de)(de)(de)(de)(de)參考答案。
12.以(yi)案(an)(an)例(li)教(jiao)(jiao)(jiao)學(xue)為(wei)中(zhong)心。通過(guo)精心設計的多個(ge)完整的案(an)(an)例(li),供(gong)(gong)學(xue)生練習和了解實際外(wai)貿過(guo)程(cheng)中(zhong)的所需(xu)要的函(han)電、單證以(yi)及相關內容。系(xi)統(tong)本身提供(gong)(gong)多個(ge)設定案(an)(an)例(li)流程(cheng),且系(xi)統(tong)允許教(jiao)(jiao)(jiao)師自行(xing)修改這些案(an)(an)例(li)流程(cheng)。教(jiao)(jiao)(jiao)師也(ye)可自己建立新(xin)的案(an)(an)例(li)流程(cheng),以(yi)方便不同學(xue)校教(jiao)(jiao)(jiao)學(xue)使(shi)用。
13. 提供多(duo)個設定案例流程,且系統允許教師自行修改(gai)這些案例流程。教師也(ye)可(ke)自己建立(li)新的案例流程,便于(yu)不同學(xue)(xue)校教學(xue)(xue)使用。