Finance

仿真中國金融(rong)市(shi)場,利用(yong)計算機技術開(kai)發(fa)虛(xu)擬市(shi)場經(jing)濟(ji)(ji)環境(jing),以實(shi)(shi)(shi)體(ti)項(xiang)(xiang)目(mu)(mu)投(tou)(tou)(tou)(tou)(tou)資(zi)(zi)(zi)(zi)(zi)為(wei)目(mu)(mu)的(de)(de)(de),涵蓋項(xiang)(xiang)目(mu)(mu)投(tou)(tou)(tou)(tou)(tou)融(rong)資(zi)(zi)(zi)(zi)(zi)決策(ce)中涉及的(de)(de)(de)主要理(li)(li)論和(he)(he)(he)方(fang)法(fa),注(zhu)重理(li)(li)論與(yu)實(shi)(shi)(shi)際(ji)相結(jie)合,正確的(de)(de)(de)把握金融(rong)決策(ce)。通(tong)過投(tou)(tou)(tou)(tou)(tou)資(zi)(zi)(zi)(zi)(zi)決策(ce)、不(bu)確定性分(fen)析(xi)(xi)、風險分(fen)析(xi)(xi)、融(rong)資(zi)(zi)(zi)(zi)(zi)方(fang)案(an)(an)的(de)(de)(de)相關分(fen)析(xi)(xi)、項(xiang)(xiang)目(mu)(mu)評價以及針對具(ju)體(ti)行(xing)業(ye)的(de)(de)(de)投(tou)(tou)(tou)(tou)(tou)融(rong)資(zi)(zi)(zi)(zi)(zi)決策(ce),融(rong)入近年來(lai)我(wo)國基礎設(she)施建設(she)、房地產、公共(gong)事業(ye)項(xiang)(xiang)目(mu)(mu)和(he)(he)(he)中外合資(zi)(zi)(zi)(zi)(zi)項(xiang)(xiang)目(mu)(mu)的(de)(de)(de)投(tou)(tou)(tou)(tou)(tou)融(rong)資(zi)(zi)(zi)(zi)(zi)決策(ce)實(shi)(shi)(shi)踐新(xin)聞來(lai)影(ying)響(xiang)股(gu)市(shi)、債(zhai)券、基金等(deng)虛(xu)擬金融(rong)市(shi)場,充分(fen)體(ti)現在(zai)投(tou)(tou)(tou)(tou)(tou)融(rong)資(zi)(zi)(zi)(zi)(zi)決策(ce)教學實(shi)(shi)(shi)踐領域的(de)(de)(de)前瞻性、內(nei)容的(de)(de)(de)新(xin)穎性以及方(fang)法(fa)的(de)(de)(de)實(shi)(shi)(shi)用(yong)性。企(qi)業(ye)投(tou)(tou)(tou)(tou)(tou)融(rong)資(zi)(zi)(zi)(zi)(zi)是(shi)企(qi)業(ye)的(de)(de)(de)財務行(xing)為(wei),其決策(ce)就是(shi)企(qi)業(ye)的(de)(de)(de)財務戰略(lve)。本軟件就是(shi)為(wei)了(le)讓學生熟(shu)悉(xi)銀行(xing)貸款(kuan)(kuan)、企(qi)業(ye)間(jian)(jian)貸款(kuan)(kuan)、民(min)間(jian)(jian)貸款(kuan)(kuan)、私募(mu)股(gu)權、企(qi)業(ye)上市(shi)等(deng)融(rong)資(zi)(zi)(zi)(zi)(zi)手段和(he)(he)(he)銀行(xing)存款(kuan)(kuan)、債(zhai)券、股(gu)票、基金、融(rong)資(zi)(zi)(zi)(zi)(zi)融(rong)券和(he)(he)(he)房地產投(tou)(tou)(tou)(tou)(tou)資(zi)(zi)(zi)(zi)(zi)等(deng)投(tou)(tou)(tou)(tou)(tou)資(zi)(zi)(zi)(zi)(zi)方(fang)案(an)(an),熟(shu)悉(xi)各(ge)種(zhong)投(tou)(tou)(tou)(tou)(tou)資(zi)(zi)(zi)(zi)(zi)和(he)(he)(he)融(rong)資(zi)(zi)(zi)(zi)(zi)方(fang)案(an)(an)分(fen)析(xi)(xi),使學生更(geng)深的(de)(de)(de)理(li)(li)解(jie)投(tou)(tou)(tou)(tou)(tou)融(rong)資(zi)(zi)(zi)(zi)(zi)各(ge)種(zhong)工具(ju)的(de)(de)(de)使用(yong)。 并且通(tong)過融(rong)資(zi)(zi)(zi)(zi)(zi)和(he)(he)(he)各(ge)種(zhong)虛(xu)擬經(jing)濟(ji)(ji)的(de)(de)(de)投(tou)(tou)(tou)(tou)(tou)資(zi)(zi)(zi)(zi)(zi),可以獲得更(geng)多的(de)(de)(de)流動(dong)資(zi)(zi)(zi)(zi)(zi)金,投(tou)(tou)(tou)(tou)(tou)入到企(qi)業(ye)的(de)(de)(de)實(shi)(shi)(shi)體(ti)經(jing)濟(ji)(ji)發(fa)展(zhan)中,從(cong)而擴大企(qi)業(ye)的(de)(de)(de)整體(ti)規(gui)模。
軟件分(fen)為(wei)管(guan)理(li)員(yuan)、教(jiao)師(shi)和(he)學生(sheng)三(san)層管(guan)理(li)結構。管(guan)理(li)員(yuan)除管(guan)理(li)教(jiao)師(shi)賬號(hao),還(huan)需輔(fu)助教(jiao)師(shi)進行實(shi)驗(yan)(yan)基(ji)礎數據的設置(zhi)以及系統的管(guan)理(li)維護工作(zuo)。教(jiao)師(shi)是實(shi)驗(yan)(yan)的發(fa)起者,設置(zhi)虛擬環境參數,可實(shi)時(shi)查(cha)看學生(sheng)的實(shi)驗(yan)(yan)情況。
軟件結構圖:
功能模塊:


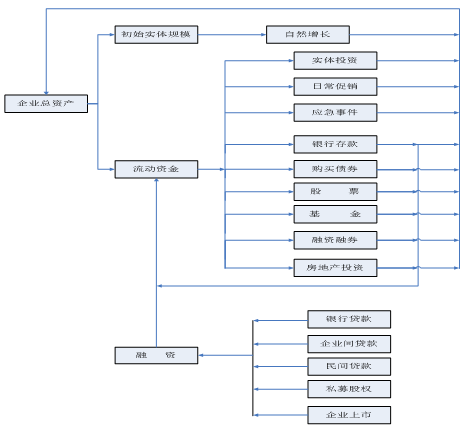
投(tou)(tou)融資(zi)(zi)決策實(shi)驗(yan)是由學生扮演各種企(qi)業(ye),教師給(gei)定企(qi)業(ye)的(de)初始(shi)資(zi)(zi)金(jin),分為(wei)固定資(zi)(zi)產(chan)和流(liu)動(dong)資(zi)(zi)金(jin)兩(liang)部分,學生可以合理(li)分配流(liu)動(dong)資(zi)(zi)金(jin),利用銀行存款(kuan)(kuan)、銀行貸款(kuan)(kuan)、債券、股票、基金(jin)、融資(zi)(zi)融券、房地產(chan)、企(qi)業(ye)間貸款(kuan)(kuan)、民間貸款(kuan)(kuan)、私募股權、企(qi)業(ye)上(shang)市等投(tou)(tou)融資(zi)(zi)手段,積累實(shi)體投(tou)(tou)資(zi)(zi)資(zi)(zi)金(jin)。

資金流:

1.軟件(jian)結構簡單,內容豐(feng)富
系統實訓內(nei)容主(zhu)要模塊包(bao)括市(shi)場(chang)環境(jing)、實體(ti)投(tou)資(zi)(zi)(zi)、融(rong)資(zi)(zi)(zi)、投(tou)資(zi)(zi)(zi)報告(gao)以(yi)及財務報告(gao)。通過(guo)投(tou)資(zi)(zi)(zi)和融(rong)資(zi)(zi)(zi)兩類決策積累(lei)資(zi)(zi)(zi)金,最終進行實體(ti)投(tou)資(zi)(zi)(zi)。軟(ruan)件(jian)中包(bao)含所有的投(tou)融(rong)資(zi)(zi)(zi)方(fang)法(fa),包(bao)括:投(tou)資(zi)(zi)(zi)中的銀行貸款、債權、股(gu)票、基金、融(rong)資(zi)(zi)(zi)融(rong)券、房地(di)產,融(rong)資(zi)(zi)(zi)中的銀行貸款、企業(ye)間貸款、民(min)間貸款、私募股(gu)權、企業(ye)上市(shi)。
2.清晰(xi)的債(zhai)權、股票、基金走勢圖
隨(sui)著宏觀因(yin)素、交(jiao)易因(yin)素以及新(xin)聞因(yin)素的(de)影(ying)響,債權、股票、基金的(de)價格隨(sui)之(zhi)變化。系統(tong)根據內置(zhi)函數顯(xian)示債權、股票和基金的(de)周(zhou)期走勢圖(tu)。通過條件搜索查看周(zhou)期走勢圖(tu),結合(he)影(ying)響因(yin)素準確(que)的(de)分析變化趨勢。
3.財務(wu)自動統計
提供財(cai)(cai)務報(bao)告模塊,包含財(cai)(cai)務統(tong)計、財(cai)(cai)務明(ming)細(xi)、融(rong)資(zi)明(ming)細(xi)、投資(zi)明(ming)細(xi)。系統(tong)自(zi)動(dong)統(tong)計并顯示財(cai)(cai)務的(de)收支圖、財(cai)(cai)務明(ming)細(xi)、實(shi)體(ti)資(zi)金(jin)明(ming)細(xi)、流動(dong)資(zi)金(jin)明(ming)細(xi)以(yi)及投融(rong)資(zi)明(ming)細(xi)。實(shi)驗者可隨時查看財(cai)(cai)務統(tong)計,便于掌握(wo)資(zi)金(jin)的(de)流入、流出(chu)。
4.注重教學(xue)實(shi)踐,仿真市場環境
現代化的(de)教學方法(fa),將所(suo)學的(de)金融知識運用到模(mo)擬(ni)實踐中(zhong)。通過某種(zhong)算法(fa)將現實中(zhong)各(ge)指標變化情(qing)況模(mo)擬(ni)出來,查看宏觀(guan)指標:GDP增長率(lv)走(zou)勢(shi)圖(tu)、當年利率(lv)走(zou)勢(shi)圖(tu)、通貨(huo)膨脹(zhang)率(lv)走(zou)勢(shi)圖(tu)、信貸額度調整率(lv)走(zou)勢(shi)圖(tu)、原(yuan)油價格走(zou)勢(shi)圖(tu)、匯(hui)率(lv)走(zou)勢(shi)圖(tu)等,讓學生了解整個市場環境的(de)變化情(qing)況。
5.開放式的管理機(ji)制
提供教(jiao)(jiao)(jiao)師管理員(yuan)共同(tong)管理實(shi)(shi)(shi)驗(yan)(yan)基礎數(shu)(shu)據,教(jiao)(jiao)(jiao)師端可(ke)(ke)以手動控制實(shi)(shi)(shi)驗(yan)(yan)的(de)開(kai)啟(qi)、暫(zan)停。實(shi)(shi)(shi)驗(yan)(yan)中(zhong)教(jiao)(jiao)(jiao)師可(ke)(ke)實(shi)(shi)(shi)時查(cha)看實(shi)(shi)(shi)驗(yan)(yan)操作日志、得分、企業排名等實(shi)(shi)(shi)驗(yan)(yan)相關過程(cheng)數(shu)(shu)據。在實(shi)(shi)(shi)驗(yan)(yan)過程(cheng)中(zhong),教(jiao)(jiao)(jiao)師可(ke)(ke)添加投資項目(mu)以及(ji)審批企業上市實(shi)(shi)(shi)驗(yan)(yan)的(de)控制。